Phishing Report Button - Troubleshooting
Are you having issues with the Phishing Report Button? This article will help you identify where the issue is and how to fix it.
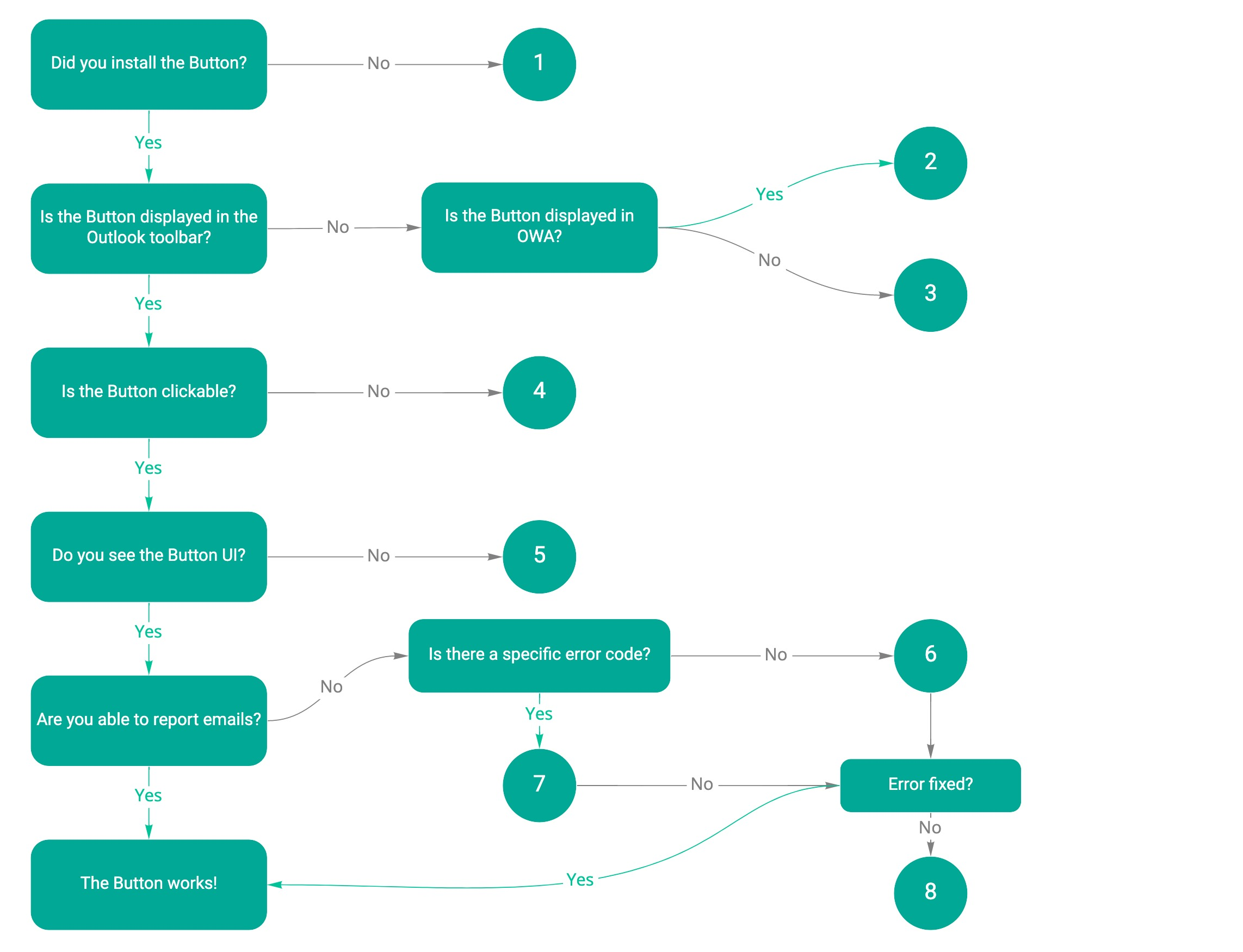
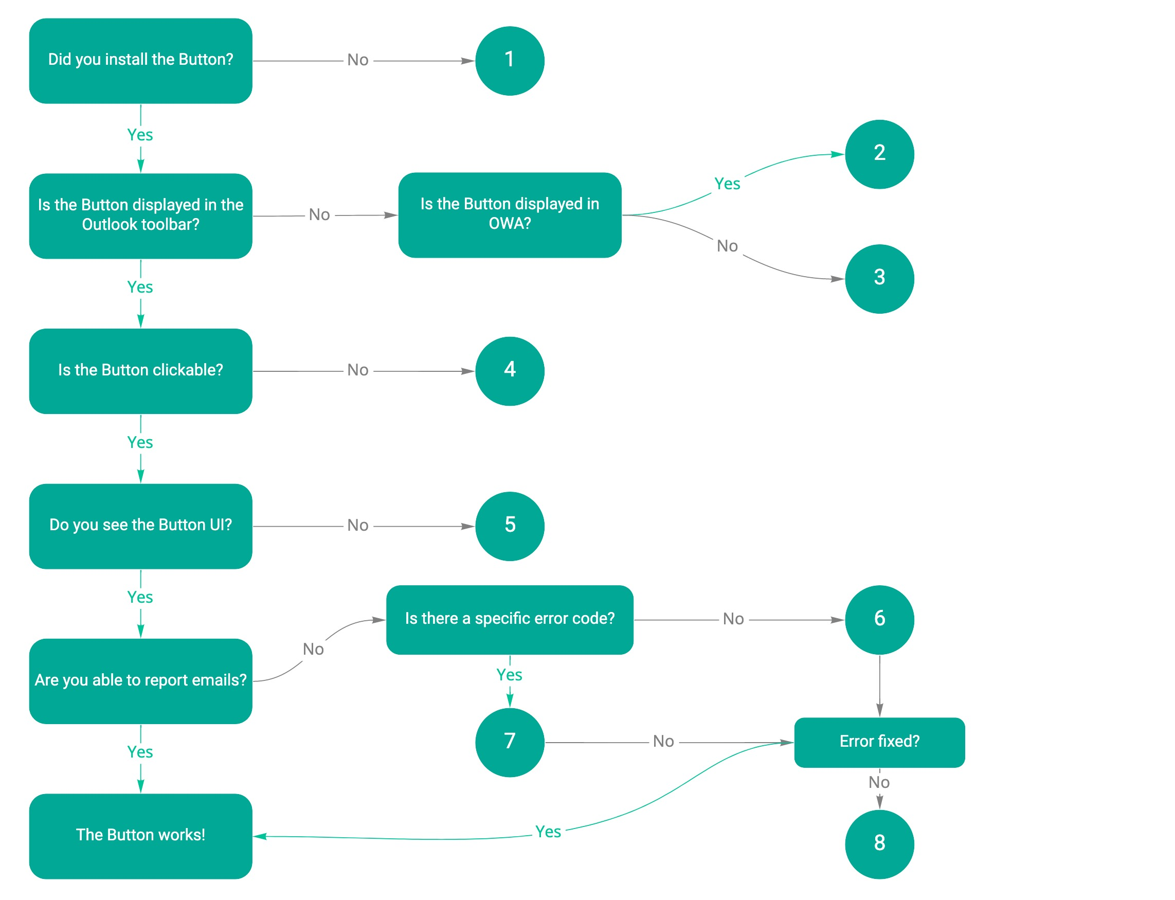
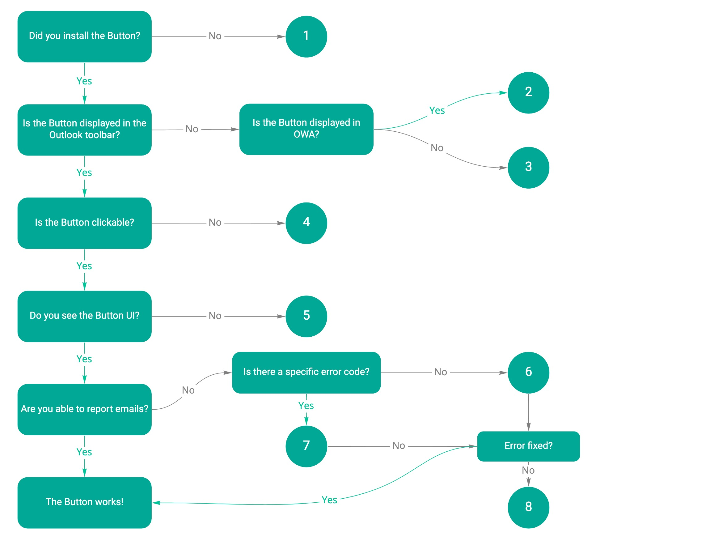
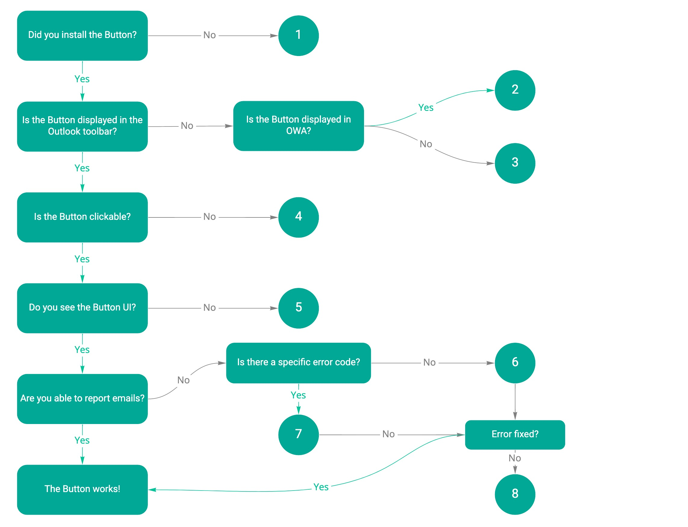
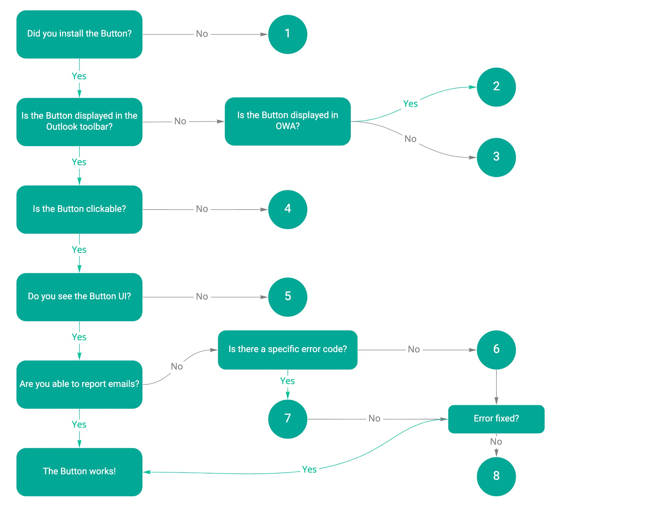
Identifying the issue
Take a look at the diagram and start at the top left. By answering the questions, you will end up at a certain number. You can find the corresponding instructions in the Solutions list down below.

Solutions
Install the Button
Contact SoSafe support
If you’re still having issues, reach out to SoSafe support by following these steps:Collect answers to theQuestionnaire for issues with the Phishing Report Button
Collect information obtained from the Phishing Report Button Debug analysis
Create a support ticket